腾博会官网

扫码到手机上检察
或分享到朋友圈和挚友

中文
中文 英文 POS

公司新闻

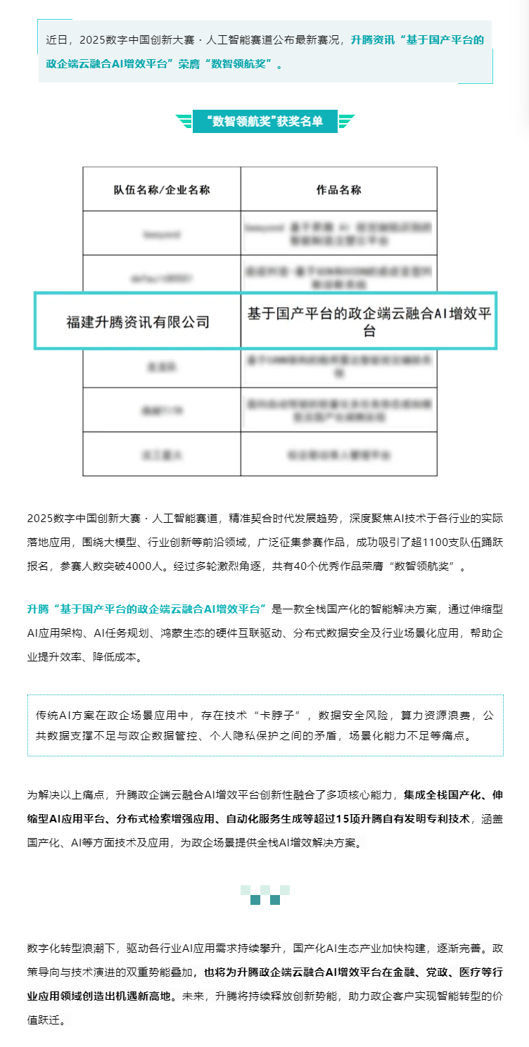
腾博会官网资讯斩获2025数字中国立异大赛·人工智能赛道——“数智领航奖”

2025.05.06 返回列表

网站地图